近日,全国权威第三方评价机构艾瑞深正式发布《校友会2025中国大学工业工程专业排名》《校友会2025中国大学质量管理工程专业排名》,这是该机构连续第12年发布校友会中国大学专业排名。我校管理工程学院的工业工程专业在2025中国大学工业工程专业排名(应用型)中,位列全国第1名(6★,A++);质量管理工程专业位列同类型专业全国第2名(5★,A+),双双跻身中国顶尖应用型专业行列。

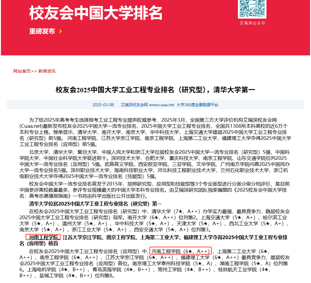
在此次榜单中,清华大学稳居校友会2025中国大学工业工程专业排名(研究型)冠军;河南工程学院、江苏大学京江学院、南京工程学院、上海第二工业大学、福建理工大学夺得2025中国大学工业工程专业排名(应用型)榜首。在校友会2025中国大学质量管理工程专业排名(研究型)中,中国计量大学位居榜首;天津中德应用技术大学荣登校友会2025中国大学质量管理工程专业排名(应用型)榜首,河南工程学院位列第2。

校友会2025中国大学一流专业排名评价体系涵盖学科水平、培养质量、师资力量、专业建设成果及社会影响力等5大核心指标,以艾瑞深“大学360度全景数据平台”为数据支持,涵盖了教育部“双一流”建设学科、教育部学科评估结果、国家级一流本科专业建设点、杰出校友和杰出师资等100多项评价观测指标。该排名始终坚持分类评价原则,将专业划分为“研究型”与“应用型”两大类型,并实施八档分级评价制度,为考生择校提供精准参考。
近年来,管理工程学院深入贯彻落实“新工科”建设要求,以立德树人为根本,围绕培养高素质应用型人才办学方向,持续深化产教融合,推动专业建设质量和人才培养质量不断提升,办学影响力持续扩大。此次排名突破彰显了学院在应用型人才培养方面的显著成效,为我校建设特色鲜明的高水平应用型大学提供了有力支撑。
(文/图:刘婉君 审核:黄德金 编辑:马旭宇)