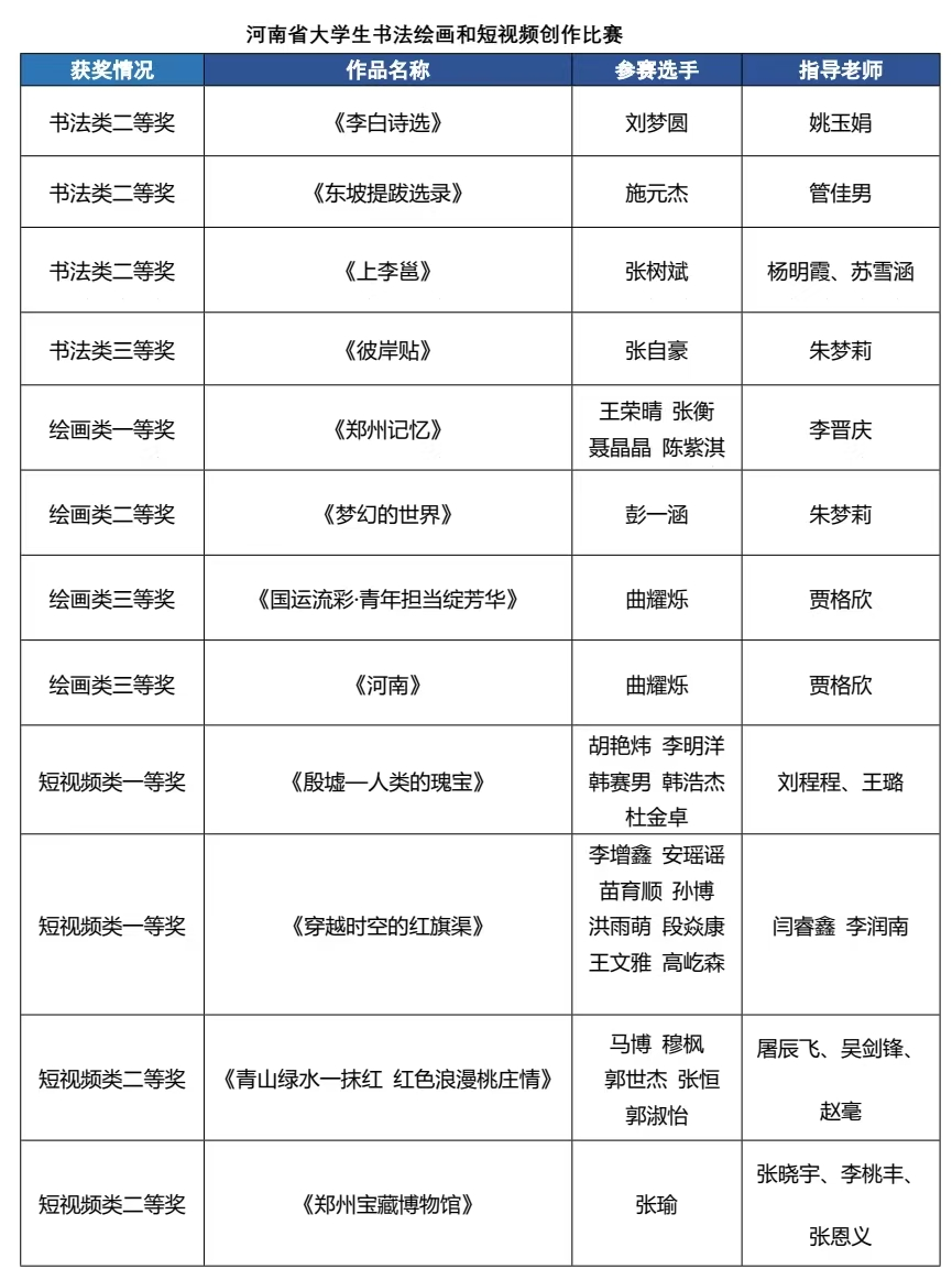
近期,由中共河南省委宣传部、共青团河南省委、河南省教育厅、河南省文化和旅游厅、河南省科学技术厅、河南省体育局、河南省学生联合会共同举办的“河南省第二十届大学生科技文化艺术节”奖项揭晓。我校在此次活动的七项比赛中荣获21项荣誉,其中荣获一等奖4项,二等奖8项,三等奖9项。
本次活动中,体育教学部、艺术设计学院、服装学院、力行书院、土木工程学院等多个单位报送的作品获奖。参赛作品从厚重的中原历史文化中汲取灵感,在前沿科技领域大胆探索,充分展现了我校学子的创新精神和青春风采,体现了科技赋能与文化传承的创新融合。未来,我校将继续搭建更多艺术实践平台,丰富校园文化生活,助力学子全面发展,让艺术之花在校园中持续绽放。








(文/图:李润南 审核:许卫华 编辑:马旭宇)